项目
- iART商学+艺术(本科1+3/本硕1+2+1)
- IBS课程体系商科/人文社科方向1.5+2(春季)招生简章
- 学术英语强化班(2026春季学期)招生简章
- 北外国商iMAP国际教育项目(第25届)招生简章(总)
- 国际课程接受转学项目招生简章
- 蒙纳士免雅思直升班(1+1+2)
- EAP免雅思课程体系(1+3)招生简章
- IBS课程体系商科方向(本科1+3/2+2)
- EAP免雅思课程体系(2+2)招生简章
- IBS课程体系人文方向(本科1+3/2+2)
- GSP 英才课程体系(本科1+3/2+2)
- 学术英语强化班(25秋季)
- 海外硕士预科项目(专/本升硕1+1)
- 紧急声明
- iMAP 国际项目学术英语强化班(25春季)
- 学术英语强化课程(2025秋季学期)招生简章(接受插班申请)
联系我们
地址:北京市海淀区西三环北路19号
北京外国语大学西院国内大厦2号楼206办公室
邮编:100089
电话:010-88818769
010-88818850
010-88818197
010-88815810
招办主任: 杨文娟
招生老师: 马东、刘颖、赵久岚、
张博雅、张国鹏、蒋典、谢静、
吕昕桐
咨询老师微信二维码
北京外国语大学国际商学院
iMAP 国际教育项目
GSP 英才课程体系招生简章
GSP课程体系介绍
GSP英才体系(Global Success Pathway)是基于加拿大高中课程体系,面向全球顶尖大学升学需求,建立系统的大学预备培养机制。该项目致力于使学生在完成高中阶段学习后,能够顺利过渡至海外高等教育阶段,成为具有国际视野的学术型人才。
培养模式
1+3学制:学生在北京外国语大学国际商学院修读为期一年的GSP国际课程;之后就读国外大学,国外大学学制为3年,完成学业后获得国外大学的学士学位。
2+2学制:学生在北京外国语大学国际商学院修读为期一年的GSP国际课程,完成该课程并达到标准后,第二年继续在北外就读大一商科基础课程。完成北外学习并达到标准后可直接入学蒙纳士大学就读大二商科课程。
项目优势
1.国际升学通道
01 以加方学籍直通全球高校
学生在北外完成GSP国际课程体系,注册加拿大学籍,获得加拿大高中毕业证书。以加拿大本地学生身份申请全球高校可享受本地生录取政策。
02 国际认可度高
学校获得AACSB认证和BGA国际金牌认证,国际课程含金量高,全球广泛认可。
03 可靠的项目资质
该项目为中国留学服务中心基地项目,学历认证有保障。
04 双轨制教学管理
北外校区线下授课,加拿大教师线上评估与学术监督,确保教学质量符合安省教育厅标准。
05 小班研讨制
每班规模控制在18人以内,配备中外教双导师,以“能力培养”为核心,因材施教。
06 灵活的评估机制
过程性评估体系:构建多样化科学评估机制,整合课堂表现、项目作业、学术测试等多元化评估代替“一考定终身”,减轻应试压力,全面反映学生学术能力。
KICA评估模式:从知识(Knowledge)、探求(Inquiry)、交流(Communication)、应用(Application)四个维度培养21世纪核心能力,提升学术竞争力。
07 选修课程灵活多样
除必修课外,学生可根据个人兴趣与未来发展方向选修相关课程(商科/STEM*/人文社科),实现个性化学习路径。
08 深入北外大学生活
学生在北外就读期间享受与统招生同等的待遇及权利,提前开启大学生活。
3.多元升学路径
学生在完成GSP课程后也可选择留在北外就读蒙纳士免雅思定向班,点击图片了解项目详情信息。
课程安排
*ESL EO课程针对未达到项目录取要求、英语基础较为薄弱的同学开设。
招收专业
招生对象
·完成11年级(高二课程)的学生
·高三普通高中/国际课程/预科在读学生
·高三毕业生
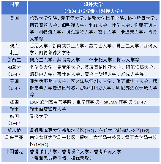
国外大学名单
*以上列表为部分可以申请院校,学生也可以根据意愿申请其他院校,需结合学生背景和学业成绩进行综合评估
项目学费
录取标准
报名咨询
招生老师 :马东、刘颖、张国鹏、谢静、蒋典、吕昕桐
联系电话:010-8881 8769 | 010-8881 8197
2. 微信报名:扫码咨询报名
联系我们
地址:
北京市海淀区西三环北路19号北京外国语大学(西院)国内大厦2号楼206室





