项目
- iART商学+艺术(本科1+3/本硕1+2+1)
- IBS课程体系商科/人文社科方向1.5+2(春季)招生简章
- 学术英语强化班(2026春季学期)招生简章
- 北外国商iMAP国际教育项目(第25届)招生简章(总)
- 国际课程接受转学项目招生简章
- 蒙纳士免雅思直升班(1+1+2)
- EAP免雅思课程体系(1+3)招生简章
- IBS课程体系商科方向(本科1+3/2+2)
- EAP免雅思课程体系(2+2)招生简章
- IBS课程体系人文方向(本科1+3/2+2)
- GSP 英才课程体系(本科1+3/2+2)
- 学术英语强化班(25秋季)
- 海外硕士预科项目(专/本升硕1+1)
- 紧急声明
- iMAP 国际项目学术英语强化班(25春季)
- 学术英语强化课程(2025秋季学期)招生简章(接受插班申请)
联系我们
地址:北京市海淀区西三环北路19号
北京外国语大学西院国内大厦2号楼206办公室
邮编:100089
电话:010-88818769
010-88818850
010-88818197
010-88815810
招办主任: 杨文娟
招生老师: 马东、刘颖、赵久岚、
张博雅、张国鹏、蒋典、谢静、
吕昕桐
咨询老师微信二维码
首页 项目 iART商学+艺术(本科1+3/本硕1+2+1)
iART商学+艺术(本科1+3/本硕1+2+1)北京外国语大学国际商学院iMAP国际教育项目
iART商学+艺术招生简章
本科1+3项目、本硕1+2+1项目
北京外国语大学
北京外国语大学是教育部直属高校,首批“211工程”和“985优势学科创新平台”建设高校,同时也是首批“双一流”建设高校,素有“共和国外交官摇篮”之称,已有500余名校友出任驻外大使,3000余人担任参赞等外交职务。北外现已开设101种外国语言专业,涵盖与中国建交国家的所有官方语言,构建了以外国语言文学为主体,文、法、经、管、教等多学科协调发展的学科体系。
国际商学院
国际商学院是北京外国语大学教学规模最大、最具活力、发展最快的学院之一。目前设有八个计划内本科专业,其中六个为国家级一流本科专业建设点;拥有四个学术型硕士学科、四个专业型硕士学科以及两个博士学位授权点,并开展出国留学和来华留学项目。国际商学院现有教职员工141人,包括教授18人、副教授23人。在校学生总数超过2000人,包括近1400名计划内本硕博学生、近500名来华留学生,以及约600名IMAP出国留学生。北外国际商学院于2023年通过AACSB国际认证,2025年通过BGA国际认证,标志着其正式迈入国际精英商学院行列。
商学+艺术项目介绍
随着时代的发展,社会对商学专业的教育提出了新的要求,复合型人才的培养成了大势所趋,国际商学院顺势进行“商学+”交叉型学科建设,并建设了商学+艺术、商学+科技、商学+心理的复合型的人才培养体系,商学+艺术国际项目是其中重要部分。
培养模式 ——1+2/3学制
学生在我校就读一年的国际预科课程(含英语教学、专业基础课程、专业作品集辅导),通过考核后可获得我校颁发的结业证书,并可根据专业基础和语言考试申请进入国外大学就读两至三年左右的本科课程,完成学业后可获得中国教育部认可的国外大学学士学位。
招收专业
培养体系
为了培养符合世界发展趋势的复合型人才,该项目采用以下“四大体系”进行人才培养。
01 融合型的学科教学体系
商学和艺术,专业知识与实践教学,中教与外教,国际化教学模式和国内标准学生管理的相互融合
02 实用型的人才培养体系
提供有长期价值的技艺课程,开放多样的选修课和复语课程,打造复合实用型人才
03 一体化项目生态体系
融合英语与雅思教学、艺术基础课、作品集辅导及留学服务等,实现与中外名校无缝衔接
04 多元化的学生出口体系
根据学生兴趣与优势选择专业,并在北外打造艺术作品集。海外校时,根据个人能力在诸多国家和院校中进行选择
项目优势
01 优质稳定的合作资源,国际认可度高
我校是全国首批开展出国留学项目办学的高校之一,办学历史已有20余年,与300余所国外高校建立合作,课程具有广泛的国际认可度。且国际商学院于2023年获得AACSB认证,跻身全球顶尖商学院之列,学生申请国外大学的优势更为明显。
02 得天独厚的语言优势,奠定海外留学基石
得天独厚的语言教学优势和优秀中外教团队,英语为主,其它语种为辅。
03 多教融合,深度还原海外教育体系
以商学思维为基,艺术创新为本。
04 优质教育师资结合海外专家教育指导联盟
我校多年来诚邀世界各地名校专家及产业大咖来华交流,建立起强大的海外专家学术指导联盟,每年定期举办院校讲座和学术沙龙等活动。
课程设置
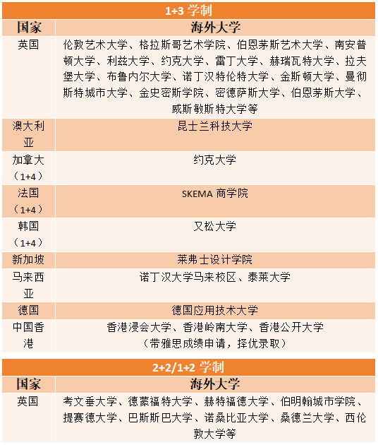
国外大学名单——1+3海外高校名单(英语授课)
国外大学名单——1+2+1本硕直通(英语授课)
备注:除上述表格中所列大学之外,也可根据学生的情况申请其它国外大学。
招生对象
·普通高中或国际学校的毕业生(获得高中毕业证书)
·普通高中完成高二和会考的学生
·有艺术基础的学生
·(无艺术基础也可申请请但部分专业申请受限)
录取标准
通过北外国际商学院iMAP国际教育项目的入学考试。考试分为:
·英语笔试(听力、词汇、语法、阅读、写作)
·综合面试(艺术面试+英语沟通)
·艺术与设计作品递交(如有)
备注:
符合以下标准者可免北外英语笔试部分,所有学生均需
参加英语沟通和艺术面试:
1.高考英语单科达到100分(150分制);若该地区不实行150分制,参考相关标准执行。
2.取得任一英语标化考试成绩:
·雅思总分5.0以上
·托福iBT 70以上
费用汇总
学费:
(1)北京外国语大学:108000/年
(2)国外大学:成功被国外大学录取后,以大学当年公布的最新收费标准付费
住宿费:根据宿舍类型执行不同费用标准
作品集指导费及留学服务费
1+3名校冲刺班:78000元
1+2+1本硕直通班:78000元
备注:申请美国和加拿大的学生需增加4000元留学服务费。
过往学生案例


报名咨询
招生老师 :马东、刘颖、张国鹏、谢静、蒋典、吕昕桐
联系电话:010-8881 8769 | 010-8881 8197 | 010-8881 8850
2. 微信报名:扫码咨询报名
联系我们
地址:
北京市海淀区西三环北路19号北京外国语大学(西院)国内大厦2号楼206室
网址:https://arts.bfsu.edu.cn/
http://liuxue.bfsu.edu.cn
邮箱:iart@bfsu.edu.cn
liuxue@bfsu.edu.cn
北外艺术留学公众号:







